
水乡雅韵撞满新春烟火,岭南年味齐聚古劳水乡!1月31日(本周六)14:00,古劳水乡粤美村晚盛大启幕!
梅花奖大咖献唱粤曲经典,百万粉丝网红现场开嗓,融合传统与潮流,打造一场星光熠熠、雅俗共赏的新春文化盛宴,邀你共赴水乡新春之约!
本次晚会由广东省委社会工作部、江门市委社会工作部、鹤山市委宣传部、鹤山市委社会工作部指导;广东省文学艺术界联合会、广东省志愿服务联合会、江门市文学艺术界联合会、江门市志愿服务联合会、鹤山市文广旅体局、鹤山市文学艺术界联合会联合主办;由古劳水乡、鹤山市舞蹈家协会及各文艺协会志愿服务队承办;并得到鹤山市文化馆、古劳镇人民政府、古劳镇双桥村委会、古劳镇古劳村委会等众多单位携手,共同打造这场新春文化盛事。
时间:2026年1月31日(本周六)14:00-16:00
地点:江门鹤山市古劳水乡
大咖坐镇,粤韵歌声醉水乡
国家一级演员、梅花奖获得者吴非凡倾情演绎经典粤曲《南国红豆》与喜庆名曲《迎春花》,声声入耳,韵味悠长,展现岭南戏曲的深厚魅力。
醒狮开秀,非遗风采耀全场
铿锵锣鼓奏响新春序曲,鹤山古劳狮艺馆带来传统醒狮采青表演,威武灵动的狮身跃动,寓意新年步步高升,采青纳福的经典环节更将为现场送上满满新春好兆头,一开演就拉满岭南年味!


三章演绎,水乡风情绽华彩
本次村晚分为舞台文艺演出和民俗互动体验两大板块。舞台文艺演出以“水乡韵・乡土情・时代风”为主题,精彩节目轮番上演!
水乡咏叹韵味长
原创粤语歌伴舞《燃亮》以歌声鼓劲,激昂演绎龙舟精神,再现水上竞渡的拼搏风采;
人气歌手“韵蓝粤唱姐”廖瑞珠惊喜助阵,用地道粤语金曲《祝福你》《堆积情感》点燃现场氛围,唱出岭南新春的热闹与欢腾。
舞蹈《醉美水乡》用舞步勾勒,描摹小桥流水的静谧诗意,柔美展现水韵风光;


粤剧折子戏《拉郎配之抢笛》则传递戏曲艺术的深厚底蕴。

(张素滢 供图/摄图)
乡土风华展非遗
咏春拳表演与歌曲《咏春雄风》刚柔并济,拳风飒飒,彰显南派武术的力与美,展现非遗魅力;

(张素滢 供图/摄图)
歌伴舞《水岸家园》以婉转旋律描绘家园温馨,唤起浓浓乡情。

(张素滢 供图/摄图)
春满家园送福乐
国风舞蹈与书画创作同台辉映,书法家现场挥毫送“福”,书画寄情,将传统艺术融入节庆祝福;

(张素滢 供图/摄图)
流行乐队演唱与魔术表演交织欢乐,在欢歌笑语中,奏响迎接新春的快乐乐章;(张素滢 供图/摄图)

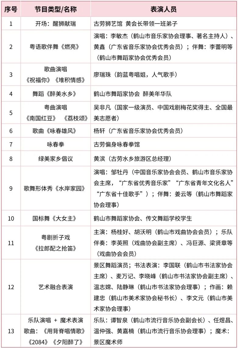
“粤美村晚 迎新春”节目表

民俗互动,手作年味乐融融
舞台演出之余,商业街同步开启民俗互动体验。
书法家志愿者现场挥毫赠春联、写福字,翰墨飘香间传递新春祝福。

(张素滢 供图/摄图)
非遗民俗展示区集中呈现古劳本土非遗技艺,游客可近距离观赏体验,亲手触摸传统文化的温度。
水乡盛景映新春,粤韵欢歌满古劳!
本周六相约江门古劳水乡,赏粤曲、看非遗、逛民俗、遇大咖,在歌舞欢声中品地道岭南年味,在水乡风光中赴一场新春盛宴!
订阅后可查看全文(剩余80%)