岭南秋天,舒适宜人
在散步遛弯的同时
不妨带着家人一起来参加这场大型义诊活动吧!
11月12日(下周三上午)
广中医三院联合东沙街道党工委、金宇社区党委、
东沙街道社区卫生服务中心
将在 金宇花园 开展义诊活动!
这一次,您无需奔波
在家门口就可以体验到
省级三甲中医院专家面对面的健康服务
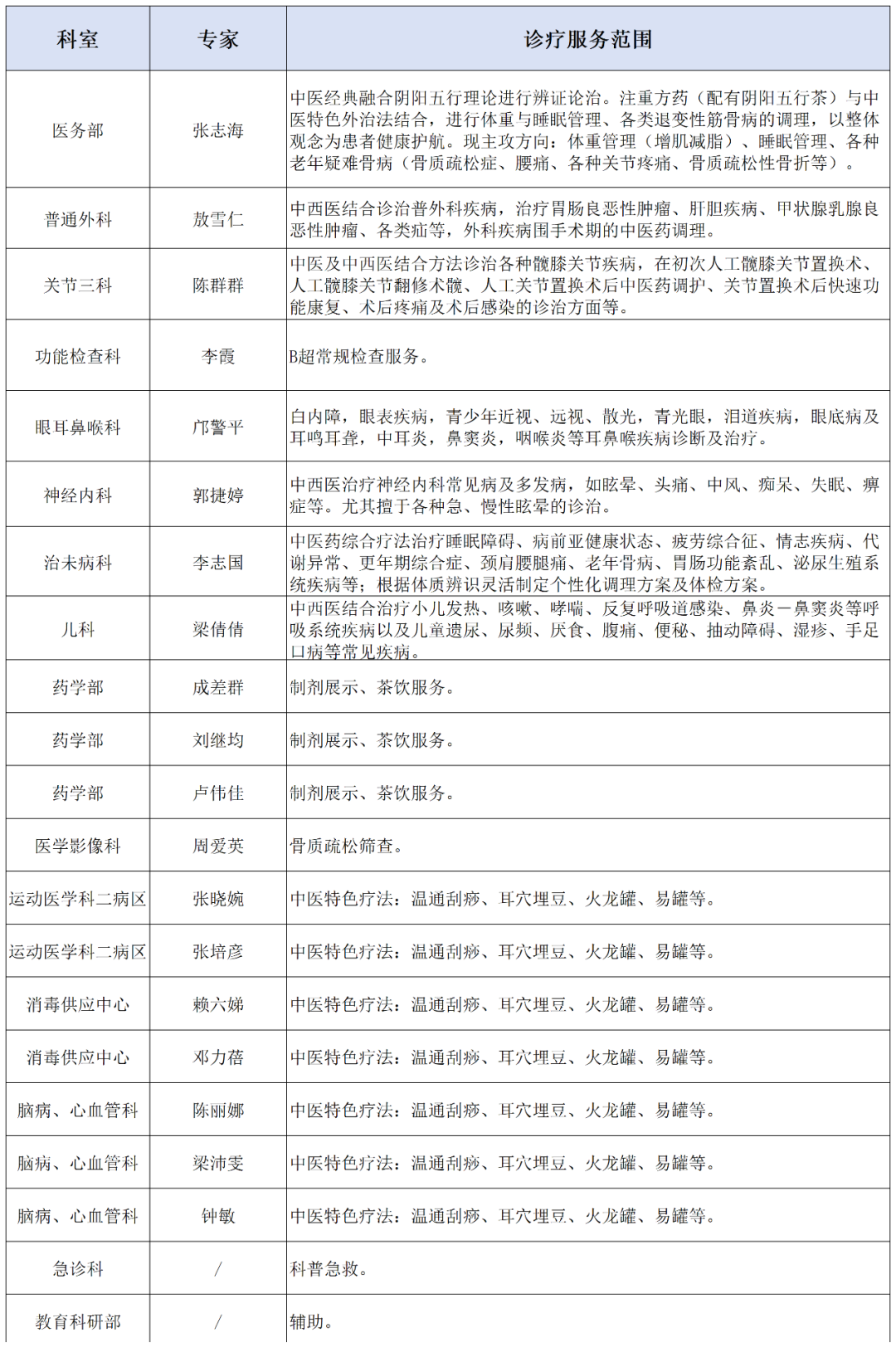
来自医院15个科室的权威专家
在这里为您提供免费健康咨询
更有丰富的中医药特色体验活动等您参与
各位街坊朋友别错过!
义诊时间
义诊时间:11月12日(下周三上午)9:00-11:30
义诊地点
义诊地点:广州市荔湾区东沙大道317号金宇花园街心公园

义诊内容
(一)科学诊疗服务
1. 多科室专家坐诊:关节三科、外科、治未病科、神经内科、眼耳鼻喉科等多个科室专家团队,为居民提供一对一问诊服务。
2. 特色诊疗:设置检查区,提供常规B超检查服务、骨密度检查及监测血压、血糖等项目,现场解读检查数据。

(二)健康科普
1. 科普展示与资料发放:发放骨密度宣传册与骨密度检查免费券10张。
2. 进行“心肺复苏急救操作”、“海姆立克急救法”现场教学,邀请居民现场实操。
(三)特色服务
1. 中医护理技术服务区:现场免费开展耳穴埋豆、温通刮痧、易罐等体验,缓解胃纳差、便秘、眠差、颈肩腰腿痛等问题。

△ 耳穴埋豆

△ 温通刮痧

△ 易罐疗法
2. 展示医院特色制剂,免费体验中医茶饮。


专家就在身边,健康不容错过!
转发周知
欢迎附近的居民朋友积极参与~
订阅后可查看全文(剩余80%)