2025年全国1%人口抽样调查目前正如火如荼地全面铺开,番禺区有关镇(街)的村(居)委会被选为调查样本。
9月15日—10月15日,调查员上门开展建筑物核实和住房核查工作;
11月1日—15日,调查员上门对抽中的住户开展入户登记工作;
11月16—30日,开展比对复查工作,对需复查信息进行查遗补漏。


1%人口抽样调查
与我们每个人息息相关,
小番重点整理了以下关键知识,
为您解读2025年
全国1%人口抽样调查。

关于全国1%人口抽样调查
根据《全国人口普查条例》规定,为及时掌握人口发展变化情况,在两次人口普查之间进行全国1%人口抽样调查。我国分别在1987年、1995年、2005年、2015年开展四次全国1%人口抽样调查。2024年9月,国务院办公厅印发通知,决定于2025年开展全国1%人口抽样调查。
调查目的和意义
2025年全国1%人口抽样调查是一项重大国情国力调查,可以全面准确掌握2020年以来我国人口在数量、素质、结构、分布以及居住等方面的变化情况,为科学制定国民经济和社会发展规划、完善新时代人口发展战略、健全人口发展支持和服务体系、推动人口高质量发展,提供准确的统计信息支撑。同时,通过调查了解人民群众需求,准确掌握人口结构和分布,为公共服务、基础设施的布局建设等提供依据,推动公共资源精准分配,不断增强人民群众的获得感、幸福感、安全感。
调查对象和范围
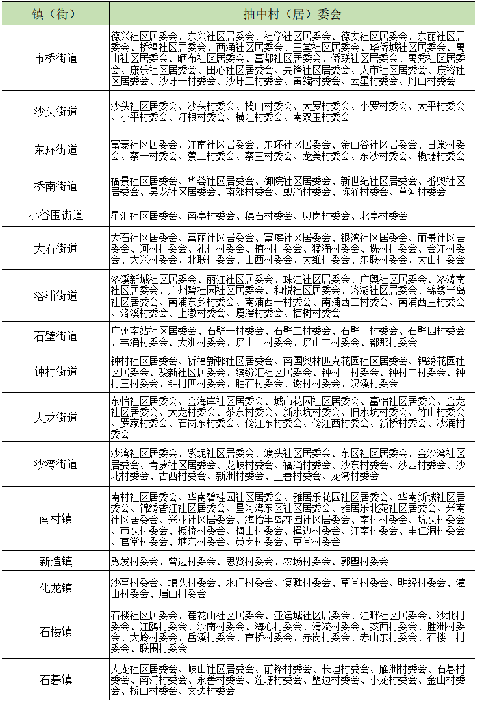
调查对象为我国境内抽中住户的全部人口(不包括港澳台居民、外籍人员和现役军人),既包括调查时点居住在本户的人口,也包括户口在本户、调查时点不在本户居住的人口。调查对象采用多阶段、分层、概率比例等抽样方法科学抽取,番禺区共16个街道的215个村(居)委会被抽中为调查样本,涉及551个调查小区,约2.2万住户。

调查重点工作安排
9月15日—10月15日,调查员逐户上门开展建筑物核实和住房核查工作,了解调查小区内所有建筑物的数量、分布情况,以及每个住房单元的实际居住状况,为后续抽样和入户登记提供准确信息。
11月1日—15日,调查员上门对抽中的住户开展入户登记工作,采集住户及家庭成员的详细信息。调查标准时点为2025年11月1日零时,调查内容主要包括姓名、公民身份号码、性别、年龄、民族、受教育程度、行业、职业、迁移流动、婚姻、生育、死亡、住房情况等。
11月16—30日,开展比对复查工作,对需复查信息进行查遗补漏,确保调查登记真实准确。

调查对象隐私和数据信息安全
调查严格按照《中华人民共和国统计法》相关规定开展,全流程加强对公民个人信息的保护。数据采集和处理程序按照国家网络安全等保标准进行安全管理,数据实时上传、全程加密,确保公民个人信息安全。统计机构和调查人员对在调查中所知悉的信息严格履行保密义务。
呼吁:
您的声音,
让未来更清晰!
准确的人口基础数据是国家和地方科学决策的重要依据。每一位公民的支持与配合,是确保此次调查成功的关键。当调查员上门核实和入户登记时,请您提前了解每一位家庭成员的基本信息,主动出示身份证件和户口簿等身份资料,抽出宝贵时间如实准确地提供所需信息。您的每一个真实回答,都将为未来的发展贡献一份重要力量。
摸清人口家底,助力番禺发展!
您的配合,至关重要!
全国1%人口抽样调查,
需要您100%的支持与配合!

订阅后可查看全文(剩余80%)