
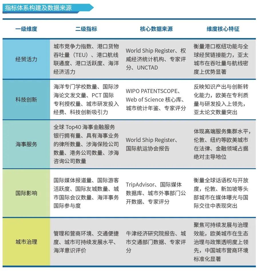
2025年10月11日,由综合开发研究院(中国·深圳)可持续发展与海洋经济研究所与广东粤港澳大湾区研究院联合编制的《全球海洋城市竞争力指数报告(2025)》(以下简称“报告”)在深圳正式发布。报告基于经贸活力、科技创新、海事服务、国际影响和城市治理五大维度,对全球60个海洋城市进行了系统评估,揭示了在全球海洋治理深刻变革背景下,海洋城市竞争格局的新变化。




全球海洋城市呈四大梯队分化,亚洲力量崛起明显

报告显示,全球海洋城市竞争力呈现清晰的“四大梯队”分化格局。伦敦、新加坡、纽约凭借其综合优势稳居第一梯队,成为全球海洋发展的标杆。东京、上海、香港和悉尼等城市也跻身前列,共同组成了全球海洋经济的“头部力量”。
亚太城市集体崛起,在第二、三梯队中占比显著,中国城市表现尤为活跃。深圳(全球第11)、青岛(全球第16)等城市凭借在科技创新、经贸活力等领域的优势,已成为全球海洋竞争中不可忽视的“中国力量”。


顶尖城市各具特色,中国城市“硬实力”突出

报告深入分析了全球顶尖海洋城市的竞争优势。伦敦作为老牌海洋强市,展现了无与伦比的综合实力,在科技创新、海事服务、国际影响和城市治理四大维度均排名全球第一,其完善的海洋法律体系和海事金融服务生态成为其核心竞争力。新加坡则以高效的政府治理和枢纽地位,夺得经贸活力全球第一的宝座,其港口效率与开放度备受认可。
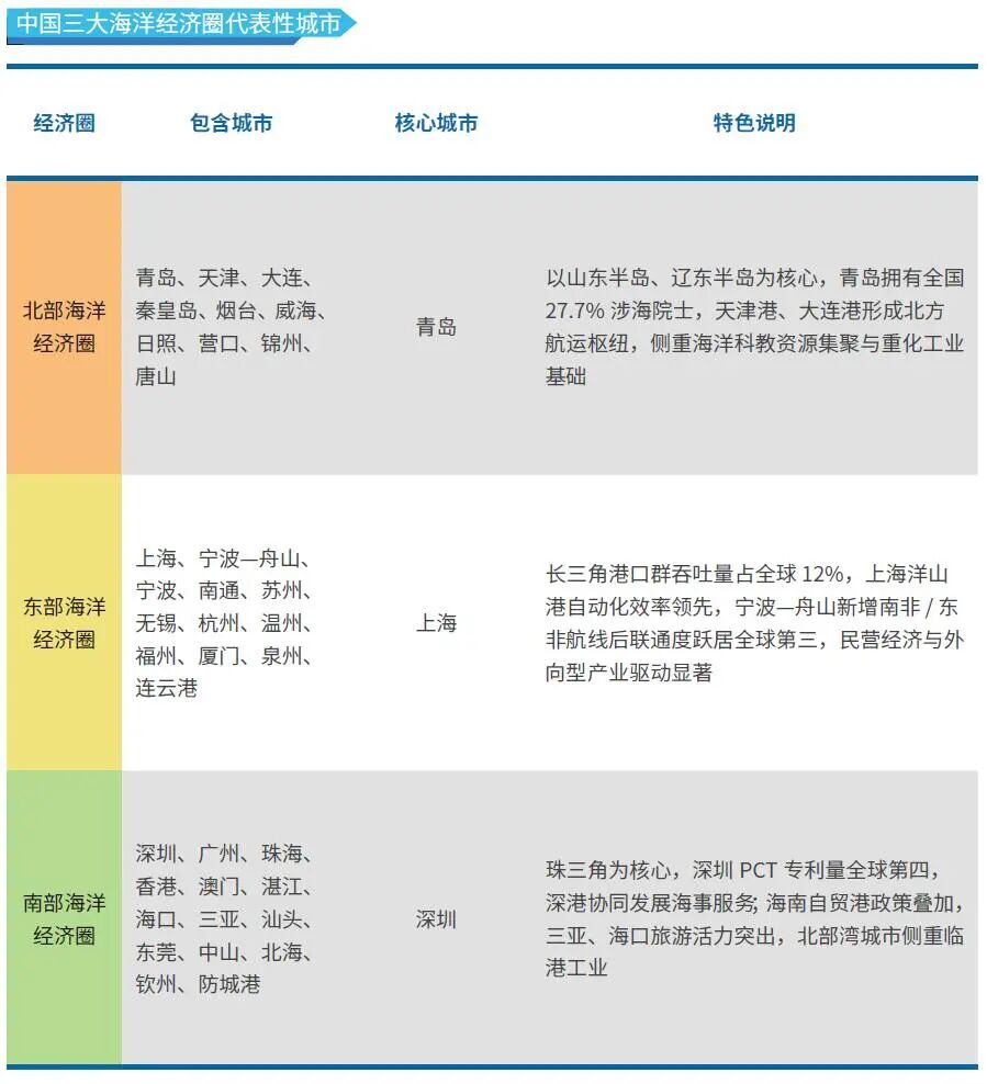
报告提出“沪深青成国内三大海洋经济圈引领者”。上海作为中国海洋经济的领头羊,经贸活力排名全球第二,港口货物吞吐量继续位居全球首位,正加速从“全球供应链的参与者”向“全球价值链的塑造者”转型。深圳在科技创新维度高居全球第四,其在海洋电子信息、高端装备制造及水下机器人等新兴领域的创新能力,为打造“全球海洋中心城市”提供了硬核支撑。青岛充分发挥其雄厚的海洋科教资源,科技创新排名全球第八,拥有全国约五分之一的涉海科研机构和近三分之一的涉海两院院士,已成为全国海洋科技创新策源地。


构建“硬”“软”“新”三重优势,四维提升海洋城市竞争力
报告主编、著名经济学家樊纲教授指出:“海洋城市的真正竞争力不在于码头的长度或船舶的吨位数,而在于能否构建‘硬基建+软规则+新生态’的三重优势。”
当前,人工智能、深海开发、蓝碳交易等新技术新业态正重塑海洋竞争逻辑,中国海洋城市在保持“硬基建”优势的同时,需在规则制定、生态构建等“软实力”方面实现突破。
报告为中国海洋城市提出了“四维提升路径”:构建开放型经济生态圈、打造科技创新策源地、深化全球治理参与度、创新绿色低碳模式,系统性地回答了如何提升全球海洋竞争力这一核心问题。


展望未来:绿色与智能是未来海洋竞争主旋律
报告预测,2025-2030年,技术驱动的效率革命和绿色低碳转型将成为海洋城市竞争的主旋律。海上数据中心、海洋AI、绿色燃料加注(如LNG)、蓝碳经济等新业态将快速发展,抢占新赛道有利于海洋城市在全球竞争中占据主动。
《全球海洋城市竞争力指数报告(2025)》的发布,为全球海洋城市发展提供了可量化的参照和科学的决策依据,也为中国海洋城市在“海洋世纪”中把握机遇、应对挑战提供了宝贵的“路线图”。
订阅后可查看全文(剩余80%)