不戴头盔、未上牌……花都新增一批电动车违法拍摄点!

广州花都发布
+订阅

近日

广州交警公布一批

电动自行车交通违法行为

抓拍取证新增点位

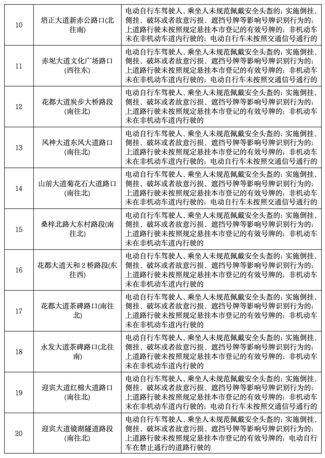
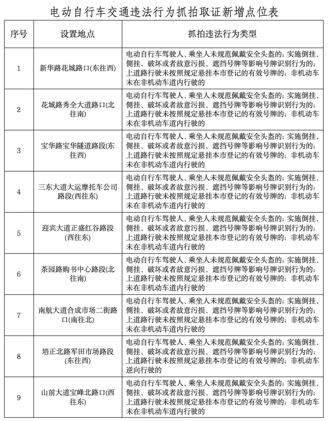
其中,花都22个点位

新增点位具体包括新华路花城路口、花都大道等路段。抓拍违法行为包括非机动车未在非机动车道内行驶的、未规范佩戴安全头盔、未按照规定悬挂根式登记的有效号牌等。

广州交警将根据实际情况

对点位进行动态调整

请广大交通参与者

自觉遵守道路交通法律法规

确保安全出行

来源:广州交警

编辑:梦圆

免责声明:本文由南方+客户端“南方号”入驻单位发布,不代表“南方+”的观点和立场。
+1
您已点过

订阅后可查看全文(剩余80%)

更多精彩内容请进入频道查看

还没看够?打开南方+看看吧
立即打开