近年来,广东医科大学附属医院将“精效医疗”的理念贯穿于医疗服务改革各环节,充分运用新手段、新技术、新模式优化医疗服务流程,打通人民群众看病就医的堵点淤点难点,整体提升医疗服务的便捷化、舒适化、智慧化水平,推动形成流程更科学、模式更连续、服务更高效、环境更舒适、态度更体贴的中国式现代化医疗服务模式。
精效医疗改革融合了“精准”和“效率”的理念。“精准”强调医疗行为的正确性和针对性,避免无效或过度医疗,“效率”在保障质量和安全的基础上,强调医疗流程的便捷性和舒适性。精效医疗改革将公益性与社会责任放在首位,通过优化资源配置、再造工作流程、转变康复理念、严格诊疗规范,从而全方位提升医疗服务效率、减轻患者经济负担,是对价值医疗的创新实践。
服务向前,提升患者诊前体验
如何充分利用有限的门诊资源来满足群众日益增长的健康需求?该院从群众看病就医中期盼最迫切、意见最集中的环节入手,通过创新服务模式实现了资源优化配置,为患者带来了全新的就医体验。其中,“五位一体”预约诊疗服务体系建设成为“群众看病少排队、少跑腿”的关键举措。
徐闻县南极村的陈伯便是该体系的受益者之一。陈伯患有糖尿病和高血压等慢性病,需要定期复诊。过去,他每个月都要往返医院多次,挂号、排队、检查、取药,不仅耗时费力,还常常因为等待而感到疲惫。如今,陈伯的儿子通过互联网医院为他进行在线复诊,医生根据病情开具处方,陈伯的儿子在线完成亲情医保结算后,药物直接邮寄到家。如果需要检查或住院,其儿子通过线上复诊开具检查申请单或住院证,线上预约后再到医院检查或住院。这一系列创新举措极大提升了就医便利性,减少了患者往返次数和就医成本。
“过去看病要跑好几趟,现在在家就能复诊,药还能寄到家,检查和住院也能提前预约好,真是方便多了!”陈伯感慨道。
医院创新构建的“五位一体”预约诊疗服务体系,通过整合门诊、住院床位、检查、检验和治疗等全流程服务,实现了医疗服务的全面优化。该体系建立了门诊多元化预约渠道,患者可以通过微信公众号、医院网站、电话、诊间、现场以及自助机等方式进行自助预约,并推行了“一次挂号管八天”服务,确保患者就医连续性;检查、检验、治疗自动化预约,以数据为抓手,通过精细化管理显著缩短了检查预约平均等候时长。目前80%以上的门诊检查项目均能当天完成;在床位管理改革方面实行了全院床位集中管理及全院“一张床”管理模式,极大地盘活床位资源。此外,该模式已被拓展至医疗集团层面,实现了集团内门诊、住院和大型检查预约转诊服务,解决基层患者就医难题。
这一创新举措成功入选广东省卫生健康委改善就医感受提升患者体验的典型案例,并获得多项国家级荣誉,为破解群众就医难题提供了可复制、可推广的解决方案。
服务创新,提升患者门诊体验
打造“一站式”日间医疗服务平台,提升患者就医体验。
为了破解门诊日间化疗、日间手术及无痛胃肠镜等日间治疗患者“多科室奔波、反复往返”的就医困境,广东医科大学附属医院在住院大楼A座一楼开设了“入院与手术准备中心”。该中心通过空间与功能的深度整合,将原本散落各处的检查项目与服务流程集中于一体,打造了一个集日间治疗宣教、采血、心电图、超声检查、麻醉评估、缴费、报告打印等核心功能于一身的综合性服务平台。患者在此可一次性完成所有治疗前的准备,无需再辗转于不同科室之间,极大地减少了等待时间与不必要的往返,真正实现了“一站式”服务的便捷与高效。
“以前做无痛胃肠镜,单是做前期准备就需要跑5个科室,现在一个大厅全搞定!”患者张先生由衷赞叹。数据显示,新模式使门诊日间手术、无痛胃肠镜在入院与手术准备中心的等候时长缩减至34分钟,就医环节从4—6个减至2个。
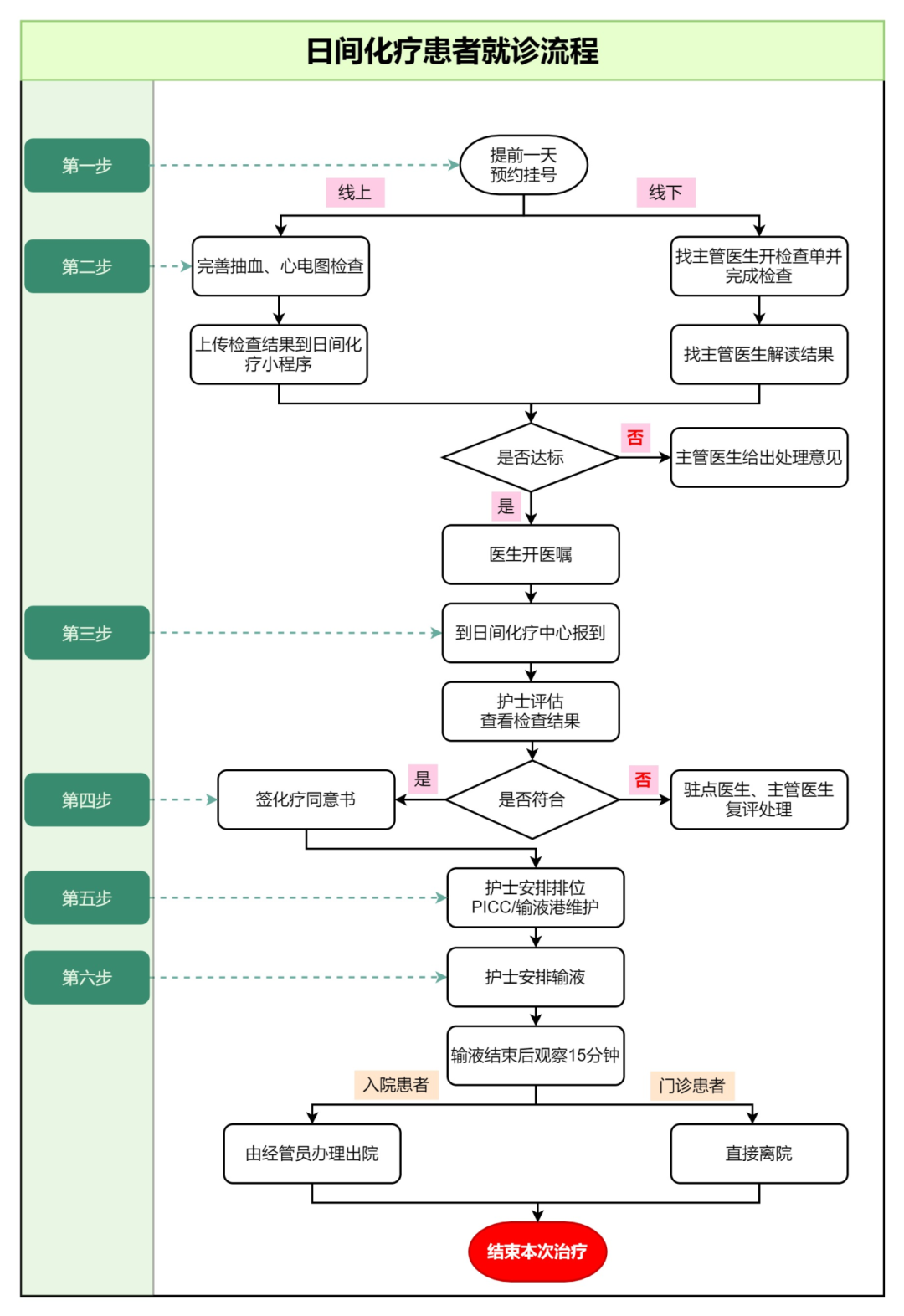
组建日间化疗中心,减轻患者医疗费用和时间负担。
26岁的林女士患有罕见臀部恶性外周神经鞘瘤(MPNST)伴双肺转移,其高侵袭性与易转移特性,导致五年生存率不足30%。传统化疗模式下的频繁住院、漫长候诊与往返奔波,更使她身心俱疲,治疗依从性濒临瓦解。肿瘤医院通过打破学科壁垒、整合资源建立门诊标准化治疗单元,精准评估将病情稳定患者纳入日间化疗体系,将数日的住院治疗过程压缩至4—6小时,在门诊即可完成药物配置、输注、监护及治疗后观察,医疗服务效能提升超50%。该模式既降低医疗成本,又显著减轻患者家庭陪护压力,使林女士在熟悉的就医环境中完成一站式化疗治疗,重获生活主动权。

推广门诊中西医结合医疗模式,为患者提供个性化服务。
在肾病内科中西医联合门诊,58岁的糖尿病肾病患者王先生体验到了一站式诊疗服务。肾内科专家与中医专家共同接诊,西医通过血糖、肾功能、尿蛋白等检测精准评估病情,制定降压、降糖、降尿蛋白及护肾方案;中医专家辨证患者为气阴两虚兼血瘀证,开具益气养阴活血中药方剂并指导患者居家穴位按摩改善乏力症状。经过3个月联合随诊,王先生尿蛋白定量下降30%,血糖控制良好,肾功能较前改善,疲劳症状明显缓解。该门诊通过建立标准化中西医协同路径,自运行以来类似患者平均医疗费用降低20%,满意度达98%。
创新开设特色长寿门诊,实现精准化全程管理。
74岁的杨先生因记忆力减退、行动迟缓、情绪淡漠前来医院长寿门诊就诊。经老年综合评估,发现他同时罹患阿尔茨海默病、腰椎间盘突出,并伴有营养不良及焦虑抑郁等多重健康问题。由老年科、康复科、营养科及心理科专家组成的多学科团队迅速介入,为其量身定制个性化诊疗方案:老年科通过药物治疗改善其认知功能,康复科制定针对性训练计划缓解腰腿疼痛,营养科调整饮食结构提供营养支持,心理科则通过专业疏导稳定其情绪。仅两周后复诊时,杨先生便展现出显著改善——疼痛减轻、行动恢复灵活,睡眠与食欲也明显提升。长寿门诊创新采用“评估—干预—追踪”闭环管理模式,高效整合多学科资源,为老年患者提供全周期健康管理。目前该模式已助力众多老年患者生活质量显著提升,家属满意度高达95%。
医院持续优化院前急救服务流程,缩短呼叫反应时间,加强院前医疗急救常备力量与机动力量建设,积极构建立体化的院前医疗急救体系。不断加强“五大中心建设”,建立急诊急救高效衔接的流程,搭建患者数据院前院内实时交互信息系统,提高急诊急救服务效率。
某日01:55:40,急诊接到120紧急任务,仅用时2分20秒院前急救团队便整装出发,于02:05:20迅速抵达现场。面对一位出现不省人事伴抽搐约20分钟的老年男性患者,急诊医生迅速判断为室颤并下达抢救指令。经过25分钟的系统抢救,患者恢复自主心率,随后立即开展患者转运。团队同步启动危重患者抢救绿色通道,通知重症医学科专家待命,并在转运途中预警抢救室做好充分准备。抵达医院后,急救团队立即对患者实施高级生命支持,重症医学科专家迅速到位,将患者安全转入重症医学科二区进行后续治疗。急诊医学中心通过系列改革举措持续优化院前急救服务流程,2024年院前120的3分钟出车时间达标率达98.9%,超过国家95%的标准。中心持续健全完善急诊急救高效衔接机制,深化中后端五大中心和重症一体化体系建设,实现患者生命安全全流程保驾护航。
医院深化“重症一体化”改革,重症医学科协同8个专科ICU推进“七位一体”同质化建设。即人员一体化、技术一体化、培训一体化、患者一体化、信息一体化、设备一体化、质控一体化。2024年初,医院创建院内心脏骤停快速反应团队,全天候待命负责院内床边ECPR抢救任务,半小时内实现ECMO成功上机,创造最快15分钟上机纪录,大幅提高院内心脏骤停救治成功率。2024年ECMO全年总例数为111例,同期增长217%。救治成功率由42.8%提升至51.2%,达到省内领先水平。
服务融合,提升患者住院体验
组建加速康复外科团队,推行全院临床康复一体化。
在推行全院临床康复一体化进程中,关节外科团队积极开展髋关节置换日间手术,创新实践快速康复外科(ERAS)模式,为患者带来高效诊疗体验。
58岁的苏先生因右侧髋关节疼痛伴跛行3年,确诊为股骨头缺血坏死,因顾虑传统手术风险高、住院周期长等一直未治疗。得知我院日间手术优势后前来就诊。入院经全面评估,在多学科协作下,科室采用微创经前路全髋关节置换术,麻醉团队配合局部麻醉方案,为术后康复提供保障。术后在医护精细管理与专业康复指导下,苏先生恢复迅速,手术当天下午即可下地行走,24小时内即康复出院。该类手术成效显著,住院时间缩短、费用降低、感染风险减少,患者满意度提升,平均住院日与费用均实现优化,充分展现了多学科协作与ERAS理念相融合的强大优势。
锚定智能化、微创化、精准化,全面提升术科服务效率。
医院构建了日间手术“预住院”信息管理系统,为医疗服务注入数字化新动能。该系统开创性地建立了门诊预开院前医嘱录入模式,彻底重构了传统诊疗流程,将“先入院等医嘱等检查”的被动模式转变为“先医嘱先检查后入院”的主动服务模式,实现了诊疗流程的智能化再造和效率的跨越式提升。此外,系统还预设了常见日间手术院前检查套餐,医生开具入院通知单后可一键开立检查项目,同时支持根据患者情况个性化调整。针对CT、MR等预约等候时间长的项目,医院通过预约系统设置日间专属号源,闲置号源提前2小时释放,既保障了日间患者的需求,又实现了医疗资源的精准配置,将“最多跑一次”的改革理念落到实处。满意度调查显示,日间医疗患者满意度达97.5%,真正实现了“更短时间、更低费用、更优体验”的价值医疗目标。
55岁的张叔因右侧腹股沟疝困扰多时,日常活动时频发的包块坠胀严重影响生活。在广东医科大学附属医院疝与腹壁外科,医生建议采用日间手术模式治疗——通过微小切口精准完成疝囊处理与修补,患者24小时内即可出院。手术当日,医疗团队采用精准麻醉方案和微创技术,1小时便顺利完成手术,创口仅数毫米且痛感轻微,经6小时观察评估后安全返家。“上午手术下午回家,少遭罪还省费用!”张叔康复后对该技术赞不绝口。该模式以“创伤小、恢复快、效率高”的特点,通过标准化流程实现术前检查、手术实施与术后康复的无缝衔接,兼顾人文关怀与医疗效能,推动日间手术进入精准化、舒适化新阶段。
构建“盲点筛查”与“全生命周期管理”双轮驱动的智慧医疗体系。
医院依托AI技术驱动,深度融合各类医疗场景,打破传统学科壁垒,激发多学科协作新活力,为患者健康构筑坚实的“防护伞”。目前,该体系已在房颤、鼻咽癌、肝癌、主动脉夹层、冠状动脉病变、老年患者术前评估、体重管理及肺结节等多个专病领域试点。系统通过AI算法对多模态医疗数据(包括门诊、体检中心、在院及出院患者),平均每日对超过1万个患者就诊记录进行实时监测与深度分析,精准捕捉疾病不同时期信号,并进行分层分类管理。
以房颤一体化中心为例,AI技术化身为“心电侦察兵”,24小时不间断扫描全院心电数据,实时识别异常特征并将患者即时纳入管理分组。对于非住院患者,医护团队提供院外的持续健康管理服务;针对非专科住院患者,系统第一时间启动多学科诊疗(MDT)机制,由心内科专科医生迅速介入,制定个性化诊疗方案,显著降低房颤漏诊率与并发症风险,且提高院内会诊率至100%。院后,我院多学科协助的医疗团队持续为患者提供优质的服务,包括线上咨询、远程随访、复诊提醒及医护一体化门诊等。
借助AI的精准筛查与深度分析,房颤筛查准确率高达99%;肝癌、冠状动脉病变及老年术前评估的筛查准确率均达100%,入组管理患者3158人次,管理的服务路径达成率100%。“盲点筛查”与“全生命周期管理”双轮驱动的智慧医疗体系不仅大幅提升了疾病诊断的准确性和治疗效率,更实现了对患者生命全周期的全面守护。
精效医疗的实践本质是以患者健康价值为导向的系统性变革,通过数字化重构资源配置、流程优化提升服务效能,在保障医疗质量与安全的基础上,实现降本增效与患者获益最大化。广东医科大学附属医院以“效”提“值”的创新模式,是数字化转型在医疗服务领域的一次成功实践。未来,医院将持续深化数智融合与多学科协同,不断优化医疗服务流程,提升患者就医体验,推动效率与价值的双向赋能,在更高维度实现医疗服务的便捷性、优质性与可持续性。
来源:广东医科大学附属医院
订阅后可查看全文(剩余80%)