积分入学学位分配实施办法及学位计划
来了
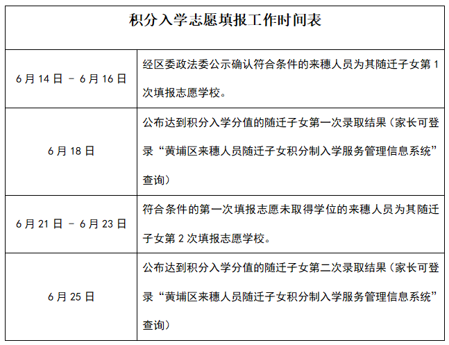
《2025年黄埔区来穗人员随迁子女积分制入学学位分配实施办法及学位计划》已发布,请各位经公示的积分制入学申请人登录“黄埔区来穗人员随迁子女积分制入学服务管理信息系统”,登录成功后点击菜单栏“规则说明”,点击“2025年黄埔区来穗人员随迁子女积分制入学学位分配实施办法及学位计划”查看相关实施办法及学位计划。

黄埔区来穗人员随迁子女积分制入学服务管理信息系统▼
https://hpng.toonan.com/pasweb/terminal.html#/

订阅后可查看全文(剩余80%)