近日,第40届广东省青少年科技创新大赛在广州市执信中学(天河校区)举行,河源市代表队取得优异成绩。

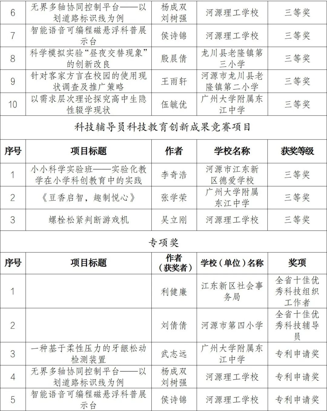
本届大赛河源市选送参赛项目13项,其中,青少年科技创新成果竞赛项目10项、科技辅导员科技教育创新成果竞赛项目3项。参赛过程中,选手们沉着冷静、从容应对,取得了优异成绩,其中,青少年科技创新成果竞赛项目获一等奖1项、二等奖3项、三等奖6项,科技辅导员科技教育创新成果竞赛项目获三等奖3项,获专项奖5项(获奖情况见附表)。

▲一等奖获得者(广州大学附属东江中学学生武志远)
广东省青少年科技创新大赛创办于1982年,是一项面向全省中小学生和科技辅导员开展的综合性科技创新成果展示与交流的活动,是省内规模大、层次高、具有示范性和导向性的青少年科技竞赛活动之一。2005年,河源市开始选送作品参加广东省青少年科技创新大赛;2012年,河源市开始举办市青少年科技创新大赛,并选送优秀作品参加广东省青少年科技创新大赛。近年来,河源市青少年科技创新大赛覆盖面越来越广,青少年科技创新项目的作品水平不断提高,在广东省青少年科技创新大赛中的成绩逐年向好。据统计,河源市累计选送参加广东省青少年科技创新大赛青少年科技创新项目191项,其中,获一等奖18项、二等奖53项、三等奖111项,参赛成绩走在粤东西北前列,多次受到省科协的表扬。

▲全省十佳优秀科技辅导员获得者(河源市第四小学老师刘倩倩)
附表


编辑:黄婷
编审:钟达
订阅后可查看全文(剩余80%)