花都街坊们
今天,一起来聊聊
大家都非常关注的事情
—— 路边停车费

每次停完车
看着那收费二维码和微信小程序通知
心里是不是都在嘀咕:
这费到底该不该交?不交又会咋样?
别急
咱们这就来好好扒一扒
公共资源为什么要收费?
城市道路临时泊位属于相对稀缺的市政公共资源,主要功能是为有临时停放需求的市民提供服务。倘若免费停放车辆,则极可能发生“公地的悲剧”社会现象,即每个人都想免费使用一资源,而这一资源却是有限的,每个人在追求自身利益最大化同时已经损害了社会集体利益。
路边停车收费管理是为了运用价格杠杆提高泊位周转率和利用率,引导车辆短停快走,避免“僵尸车”“霸王车”长期占用公共资源。
因此,我们应当遵循“用者付费”的原则。政府建设、规划城市道路临时泊位,根据《广州市停车场条例》有关规定进行收费,规范泊位的使用和管理,有利于使泊位保持一定的周转率和使用率,更有利于公共资源的均等化使用,满足广大市民出行临时停车需求,促进城市交通协调发展!
不交会怎么样?
据了解,一直以来,大部分车主在使用路边泊位停车后,都能够及时、主动缴纳停车费用,偶有遗忘,也能自觉补缴。
但也有少数车主,长期、恶意拖欠停车费,现为维护公平、公正、良好的社会停车秩序,对于这部分车主,花都智慧停车已启动司法诉讼程序,通过法律的手段来维护自身正当权益。

▲少数、长期欠费车主催缴信息
不交
又会咋样?
这不
欠费车主就被立案了
☟☟☟
▲法院通知


▲法院调解书(点击可查大图)
欠缴停车费,一旦被起诉
不但会被法院强制执行
更重要的是要
被告要承担诉讼、执行等费用
真的是得不偿失
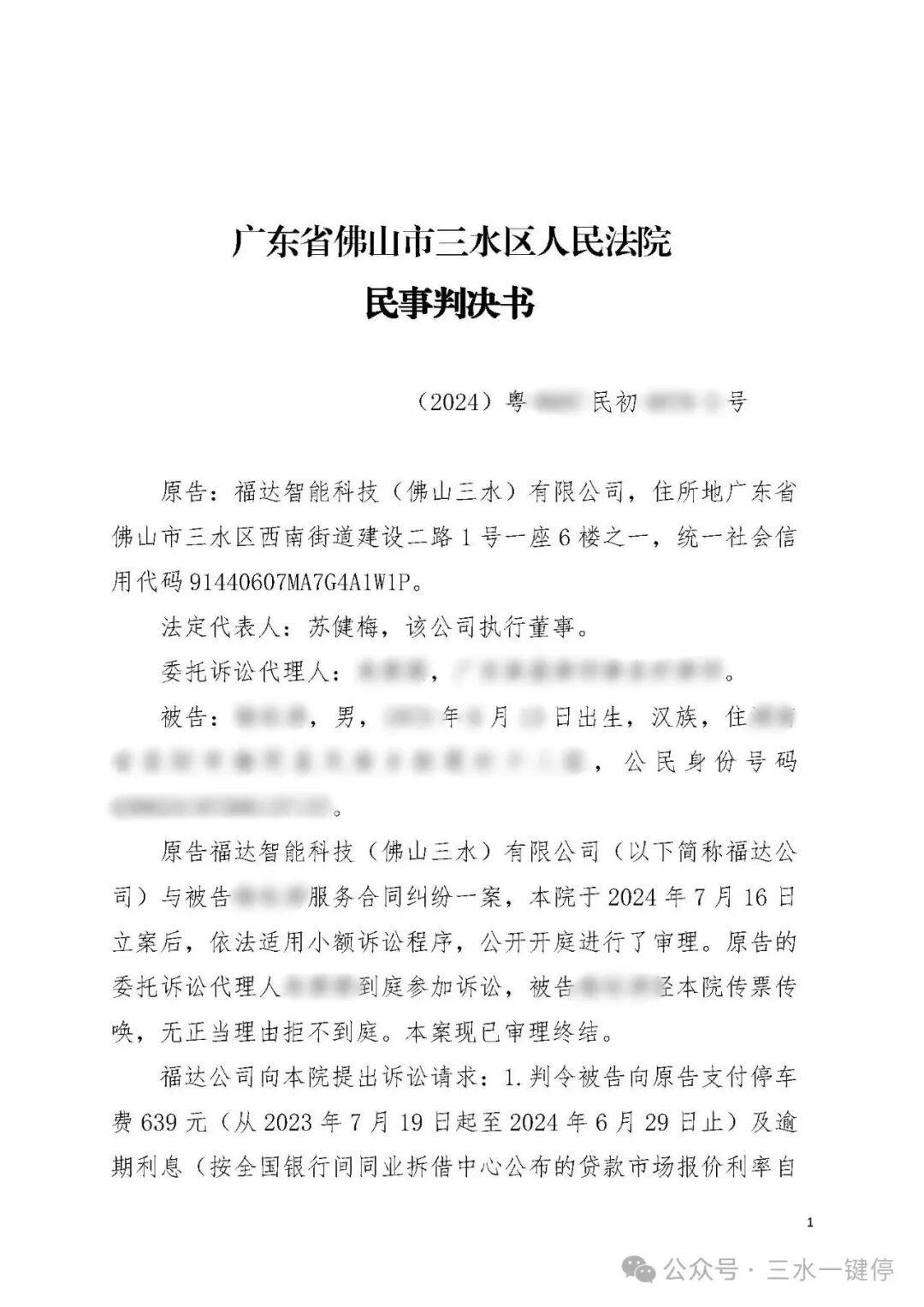
案例一
被告人杨某某,其粤E***LU车牌的车辆,自2023年7月19日至2024年6月29日,在多个泊位编号的道路停车泊位停车,但一直未按规定缴纳停车费用90笔,累计停车欠费639元。故“三水一键停”依法向佛山市三水区人民法院提起诉讼,经审判:法院支持原告诉讼请求,判决欠费车主于判决生效日起十日内缴清停车欠费及利息、案件受理费。



(向左滑动查看)
案例二
被告人广州XX有限公司名下车辆,截止2023年3月28日累计在增城区路内停车泊位停车产生费用,原告通过短信、寄送律师函、微信公众号公告等途径多次催缴无果。经审判:法院支持原告诉讼所有请求,判决欠费车主于判决生效日起五日内缴清停车欠费及利息、案件受理费。



(向左滑动查看)
当前我国正在全力构建
“一处失信、处处受限”的信用惩戒格局
一旦被纳入失信者名单
寸步难行
什么是失信被执行人?
失信被执行人是指未履行生效法律文书确定的义务并具有“有履行能力而不履行”、“抗拒执行”等法定情形,从而被人民法院依法纳入失信被执行人名单的人。
看到这里,交还是不交?

大家心里有数了吧
缴费/补缴小程序
↓↓↓
点击下图了解
具体方法

对于尚有停车欠费未缴清的车主
请尽快补缴所欠停车费用
免受诉讼之累
做文明守信的出行者
共同维护良好社会停车秩序
及时缴费
每次停车不超15分钟
可免费停车~
来源:花都区交通运输局
编辑:花无缺
订阅后可查看全文(剩余80%)