今起广东又要降温!
截至昨晚,
全省共有41个寒冷预警信号生效中
寒冷体感加剧
你有没有裹上厚衣服?
不少网友表示
最近真的要裹紧大衣出门了

“阿冷”限时派送
明天广州最低6℃
据@广州天气,
今早气温比昨天低了4℃~6℃,
可以在昨天衣着的基础上
加多一件针织衫或者卫衣。
当然,
要那种脱下来不太困难的,
不然到中午,
你可能会感觉有点热。

有网友表示:
一早起来明显变冷了!

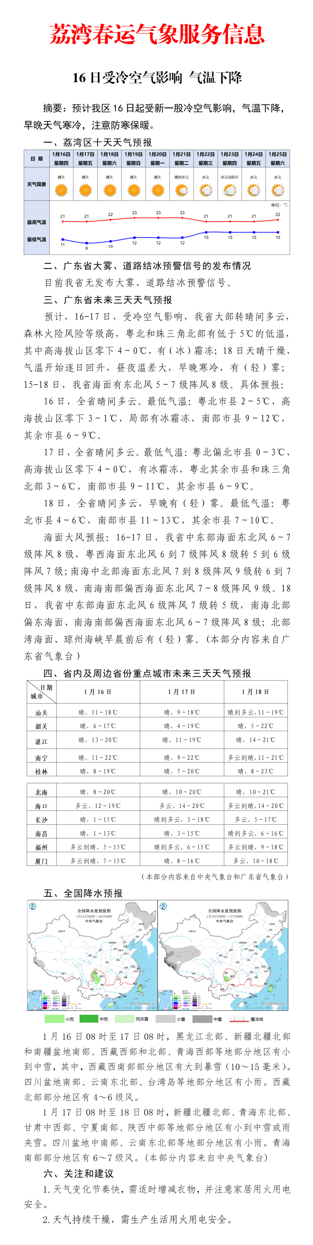
荔湾区也发布了气象服务信息
提醒各位街坊注意防寒保暖

据@广州天气 预报:
1月16~17日,受冷空气影响,天晴干燥,日平均气温下降3℃~5℃,最低气温下降明显,早晚寒冷,17日早晨出现过程最低气温:北部2℃~4℃(高海拔山区0℃左右,伴有霜冻),中南部5℃~9℃;
1月18~21日,冷空气影响减弱,晴朗干燥维持,气温缓慢回升;
1月22~24日,云量增多,最高气温下降。

日前,广州降温,市民穿上厚衣御寒。信息时报记者 胡瀛斌 摄
据广东天气,预计,16~17日,受冷空气影响,粤北和珠三角北部有低于5℃的低温,其中高海拔山区零下4℃~0℃,有(冰)霜冻;18日天晴干燥,气温开始逐日回升,昼夜温差大,早晚寒冷,有(轻)雾。

不过,本轮冷空气发放的这份“寒冷卡”有效时间并不长,在光照的加热作用下,冷空气将逐渐暖化。16日白天之后,我国大部地区处于高空脊和西北气流控制下,利于晴朗升温,一轮大范围、猛烈升温过程将紧随其后。
其中,15℃线抵达河南北部至苏皖中部,江南、华南会有大范围20℃+,白天的暖意甚至比降温前还要突出。与此同时,18日起,广东白天气温也将小幅回升。
01
广东天气具体预报:
16日,全省晴间多云。最低气温:粤北市县2℃~5℃,高海拔山区零下3℃~1℃,局部有冰霜冻,南部市县9℃~12℃,其余市县6℃~9℃。
17日,全省晴间多云。最低气温:粤北偏北市县0℃~3℃,高海拔山区零下4℃~0℃,有冰霜冻,粤北其余市县和珠三角北部3℃~6℃,南部市县9℃~11℃,其余市县6℃~9℃。
18日,全省晴间多云,早晚有(轻)雾。最低气温:粤北市县4℃~6℃,南部市县11℃~13℃,其余市县7℃~10℃。
02
广州天气具体预报:

春运期间
广东主要有5次冷空气过程
2025年春运1月14日正式开启,
到2月22日结束,
为期40天。
据@广东天气 预计,
2025年春运期间广东降水偏少,
平均气温接近历史同期,
主要有5次冷空气过程。
冷空气活动较频繁,冷暖空气在华南“交锋”,气温阶段性变化显著,粤北易出现低温阴雨天气。

压箱底的羽绒服
很多人都洗错了
阿冷来袭,很多人都把压箱底的羽绒服翻了出来,但是你知道吗?羽绒服可以不常洗,但不当的清洗方式更是羽绒服的“天敌”。
1.羽绒服大多不适合干洗
洗衣店常用的干洗剂四氯乙烯虽能有效地去除衣物上的油渍、污渍等,但也会破坏羽绒中的蛋白质成分,导致羽绒发硬,影响羽绒的保暖性能。此外,四氯乙烯还具有强烈的脱脂作用,导致羽绒毡并、板结、发硬,失去蓬松性。
四氯乙烯还会影响一些羽绒服的面料防风性,这同样也会大大影响羽绒服的保暖性能。
因此,许多羽绒服在水洗标上都明确标注了”不可干洗”,可是大多人都没有注意。
2.羽绒服更适合水洗
水洗可不是简单粗暴地扔进洗衣机,如果这样对羽绒服也是“致命”的。羽绒湿水后会聚集成团,无法均匀分布也就无法形成均一厚度的静止空气层,保暖性能同样受到影响。
如果想要使用洗衣机清洗羽绒服,最好选择专门的羽绒服清洗模式,并用中性洗涤剂或羽绒服专用洗剂,避免其他洗剂对于羽绒成分的损害。
羽绒服清洗干净后也不要用力拧水,轻轻挤干水分后晾干即可。在晾晒过程中,可通过拍打羽绒服的方式,让聚集在一起的绒子能散开,达到充分晾干的目的。
冬季是多种疾病的高发季节,
尤其是对气温变化较为敏感的老年人群体,
需做好预防措施,
保持健康的生活方式,
以降低疾病发生的风险!
冬季常见疾病及其原因
1.心血管系统疾病
✎原因
① 冬季气温骤降的时候,血管会收缩,血压会上升,导致心脏负荷加重。
② 感冒和流感等呼吸道疾病也会间接影响心血管系统的健康。感染和炎症反应会导致血管内皮损伤,增加血栓形成的风险,从而间接地影响心血管系统。

③ 寒冷天气活动量相对减少,可能导致体重增加和血脂水平升高,会增加心血管疾病发生的风险。
✎常见疾病
心绞痛、心肌梗死、心律失常、急性心力衰竭、短暂性脑供血不足、脑卒中(中风)等。

✎识别中风,请记住FAST原则:

✎脑卒中(中风)的最常见症状
脸部、手臂或腿部突然感到无力,通常是身体一侧。其它症状包括突然出现:
① 脸部、手臂或腿出现麻木,尤其会发生在身体的一侧;
② 神志迷乱、说话或理解困难;
③ 单眼或双眼识物困难;
④ 走路困难、眩晕、失去平衡或协调能力;
⑤ 无原因的严重头痛;
⑥ 昏厥或失去知觉。
出现这些症状的人应该立即就医。

2.呼吸系统疾病
✎原因
呼吸系统极易受外界环境影响,冬季天气寒冷,空气干燥,冷空气可使鼻咽部的局部黏膜变得干燥,以致发生细小破裂,病毒、细菌等病原体容易乘虚而入,引发呼吸道疾病。

✎常见疾病
急性呼吸道传染病、慢性阻塞性肺疾病急性加重、哮喘等。
3.消化系统疾病
✎原因
冷空气刺激人体,可能通过神经反射等机制导致胃肠道痉挛性收缩,易促发消化道疾病。
冬季饮食方式的变化也可能促使消化系统疾病发生,如吃滚烫、辛辣食物,或暴饮暴食等。

特别是,老年人群消化系统功能会有一定程度的退化,如肠蠕动功能减退、胃排空延缓等,更易引发消化系统疾病。
✎常见疾病
胃肠道炎症、消化道溃疡、胃肠道功能紊乱等。

预防措施
✎衣:
① 外出注意保暖,穿戴适当的保暖衣物,尤其是头部、手部和脚部;
② 勤换衣物;
③ 贴身衣物要柔软、宽松,宜穿棉制品或丝织品,注意加强皮肤保湿。
✎食:
① 戒烟限酒;
② 均衡饮食,遵循低盐、低脂、高纤维的饮食原则,多吃新鲜蔬菜水果,避免过量摄入高热量食物。

✎住:
保持室内温暖、通风和适宜的湿度。
✎行:
外出时加强个人防护,乘坐公共交通工具、前往人群密集场所或医院建议科学佩戴口罩。
✎适度运动:
① 适当增加室内运动,以保持血液循环;
② 选择有氧运动如散步等,避免剧烈运动。

✎接种疫苗:
每年接种流感疫苗,根据需要接种肺炎链球菌疫苗等。
✎规律作息:
保持充足的睡眠,避免熬夜。

【来源 广州天气、广东天气、广州日报、信息时报、荔湾区气象台、广东疾控】
订阅后可查看全文(剩余80%)