今天(11月18日),广东省爱卫办发布《关于公布病媒生物监测与防制创新技术研究应用“揭榜挂帅”活动的通知》(以下简称《通知》)。

为推动病媒生物监测与防制技术创新发展,提高病媒生物防制效率和质量,今年7月,广东省爱卫办印发《关于组织开展病媒生物监测与防制创新技术研究应用“揭榜挂帅”活动的通知》,公开征集病媒生物监测与防制创新技术研究应用项目。
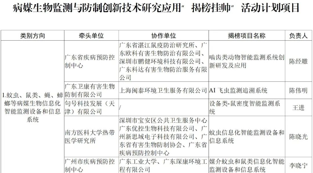
综合考虑创新性、先进性、实用性、可复制推广性及省内防制需求等因素,广东省爱卫办从各地申报的项目中遴选24个项目列为“揭榜挂帅”计划项目,现予以公布。




《通知》强调,各相关项目申报单位要制定项目实施方案,组织力量按计划推进,高质量完成“揭榜挂帅”计划项目。各有关地级以上市爱卫办(推荐单位)要做好项目的监督管理和工作指导,及时协助解决项目单位遇到的困难和问题。
根据《通知》,省爱卫办将适时组织调研和评估,跟踪了解“揭榜挂帅”计划项目实施进展,视情况组织相关单位开展合作、集中优势力量联合攻关,并将于2025年6月底前、2026年12月底前分两批完成现场评估论证、试点应用、评审验收,评选出若干个优秀项目和特色项目予以宣传推广。
对具有示范性、创新性、成效显著的项目,积极推动成果转化,制定一批省级标准规范,在全省进行推广应用,切实提高病媒生物防制质量和效率。
编辑 | 伍月汀 责编 | 贺依茜
审核发布 | 李楠楠
来源 | 广东省卫生健康委员会官网
广东卫生在线全媒体团队出品
订阅后可查看全文(剩余80%)