为充分使用区属初中学位资源,根据《广州市番禺区义务教育阶段学校招生工作实施意见》,结合番禺区区属初中学位供给情况,现制定招生简章如下。
一、招生原则
(一)区属初中面向全区(或属地镇街)招生坚持自愿报名原则。
(二)同一学生只能在“番禺区区属初中报名系统”上选择一所区属初中(或一个校区)的一个批次申请入读,网上报名信息提交成功后不可更改。
(三)如符合条件的报名人数等于或少于招生计划数的,全部学生予以录取;如符合条件的报名人数大于招生计划数的,将通过电脑抽签方式确定入读名单。
(四)电脑抽签由区教育局统一组织实施,电脑抽签中签后,将自动取消该生在属地正常安排的学位,如该生放弃区属初中学位需回户籍地就读初中,教育部门将统筹安排其入读户籍地学区内其他公办初中。
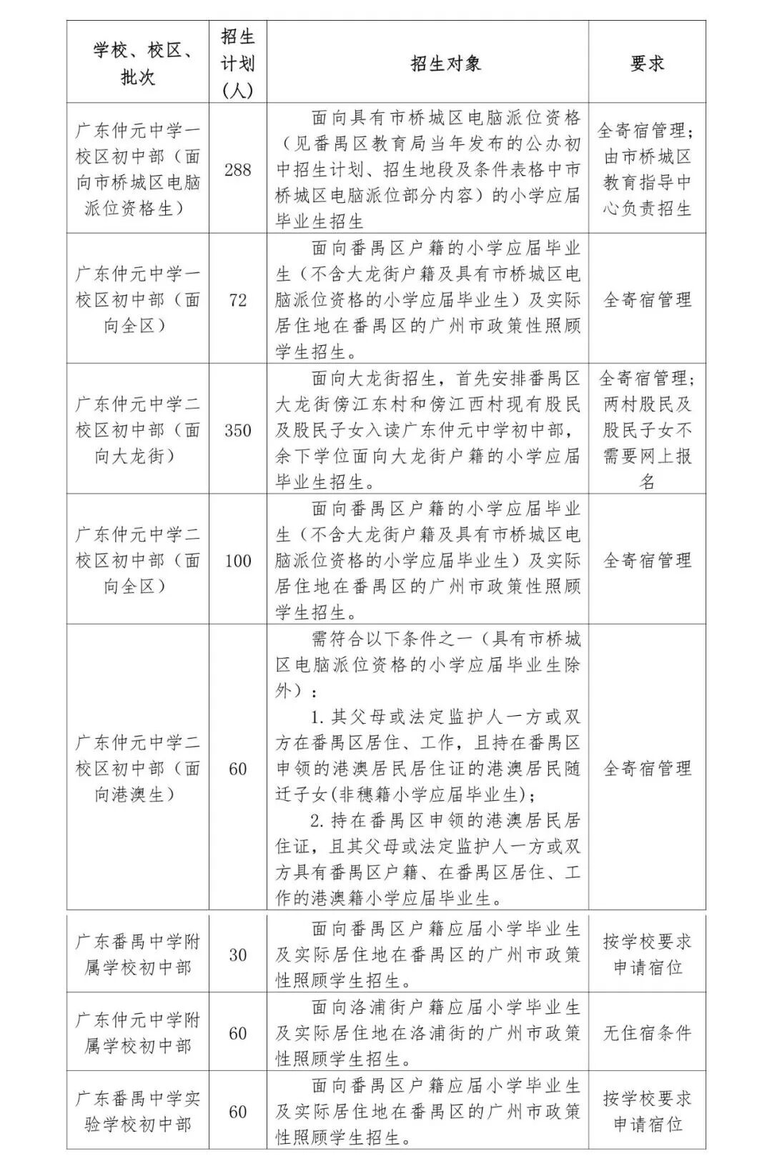
二、招生计划、对象、要求

上述招生对象资格条件(户籍或居住证)必须在正常报名期间处于有效期内,否则不符合申请资格。
三、报名流程
(一)网上报名:6月7日-12日,每天9:00-21:30,登录qsxx.pyedu.cn网站进行网上报名,并下载打印报名表(附件1)。没有网上报名的学生不予录取(傍江东村和傍江西村股民及股民子女不需要网上报名),报名信息一经提交不能修改。
(二)现场资格审核:6月14日-15日,到招生学校参加现场资格审核,具体工作安排由招生学校根据报名人数确定后发布,可关注招生学校网站或微信公众号发布的招生信息。
(三)公示申请学生名单:6月18日-20日,招生学校公示通过现场资格审核的申请学生名单。
(四)电脑抽签:6月25日前,利用半天组织电脑抽签仪式,确定入读名单,并于抽签当天在招生学校网站或微信公众号公布录取结果。家长也可登录qsxx.pyedu.cn网站查询录取结果。
(五)注册:7月6日,按招生学校要求进行注册。
如需调整时间的,将提前另行通知,请密切关注“广州番禺教育”微信公众号及招生学校发布的招生信息。
四、注意事项
(一)请认真了解招生学校关于住宿条件的说明,结合自身条件选择报读学校。
(二)现场资格审核时学生需提供《全国学籍信息表》(盖小学公章)。如学生在现场资格审核时未能提供《全国学籍信息表》,可容缺受理,但需要最迟于现场资格审核最后一天下午5:00前向学校补交《全国学籍信息表》,否则将取消报名资格。
(三)未中签的学生回户籍地学区申请入读公办初中。
五、联系方式
广东仲元中学:番禺区大龙街傍雁路288号,84883183
广东番禺中学附属学校:番禺区福愉西路663号,84788112
广东仲元中学附属学校:番禺区茵福路11号,66337197
广东番禺中学实验学校:番禺区钟村街文俊路8号,39900335
附件1

附件2

订阅后可查看全文(剩余80%)