高考倒计时
距离2024年高考
2 天

记者从韶关市招生考试中心了解到
今年我市参加高考
报名人数20269人
近日,我市发布
《2024年普通高考温馨提醒》

注意!
高考准考证已可以打印!
考生可以根据准考证
查看自己的考场、座位信息!
考生可打印
广东2024高考准考证
1.进入高考报名系统,填写高考账号、密码和验证码登录。进入“广东省普高报名系统”打印。

2.进入报名系统后,点击“考务信息”-“普高统考”,即可进入考生信息页面。

3.点击【下载或打印准考证】,保存文件后进行打印。注意要用A4纸(黑白、彩色均可),高考准考证正反面要保持清洁,不得有任何标记、字迹。

↓↓↓

考生注意查看考点、座位号
关于考生关注的考场、座位
大家一定要清楚↓
核对个人信息
准考证上包含多项重要信息
正面除印有考生照片外
还标注了
考生号、姓名、性别、身份证号
考点名称、考点备注等信息
考生须核对自己的个人信息有没有误
若有误
请及时报告老师寻求帮助

谨防泄露个人信息
拿到准考证后
建议考生不要把准考证
拍照发在网络上
容易泄露个人重要信息
易混淆校名考点要查清
考生要提前到考点探路
熟悉考点周边环境
设计出行路线和时间
确保按时参加考试
高考期间
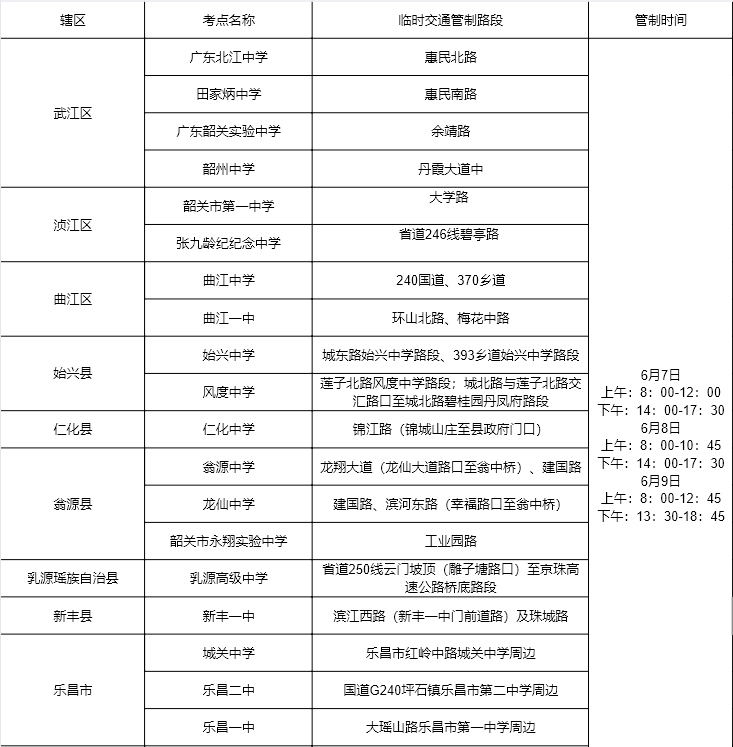
韶关这些道路限行、禁鸣
2024年高考将于6月7日至9日进行
为保障考试顺利开展
给广大考生创造良好的考试环境
韶关交警将对考点学校周边
部分道路进行交通管制
并禁止在考场周边道路鸣喇叭
具体如下:
(上下滑动查看内容)
交通管制时间
6月7日(周五)
8:30-12:00,14:30-17:30
6月8日(周六)
8:30-10:45,14:30-17:30
6月9日(周日)
8:00-12:45,14:00-18:45
考点临时管制路段


高考期间
全市在建工地将开启“静音模式”
高考期间,市住建管理局对我市在建工地作业时间作出相应调整。市区所有在建工地在6月6日18时前,必须停止施工,以免影响考生休息。在6月7日至9日期间,考点周围150米以内所有在建工地必须全面停工;考点150米以外的所有在建工地作业时间为早上7时至中午12时、下午2时至6时,同时合理安排作业班次,避免制造较大的施工噪音。

六月
是少年的战场
持笔为剑全力去闯
十年寒窗 一朝圆梦
韶关学子们 加油

订阅后可查看全文(剩余80%)