每年春季雨水过后
空气清新、满目苍翠
一片生机盎然
非常适宜野生蘑菇生长
周边的小区、公园、绿化带里
就能看到很多冒头的小蘑菇

它们看起来
小巧可爱,又鲜嫩可口
让人忍不住想采回家炖了吃

于是悲剧就发生了......
每年这个季节
是蘑菇生长的旺盛期
很容易发生
误食野生蘑菇中毒事件
毒蘑菇又称毒蕈或毒菌,人或动物食用后可引起中毒样表现。世界上大约有20000种蘑菇,其中毒蘑菇大概有1000余种,在中国已经确认的有不少于540种。
野生蘑菇的生长环境呈多样性,故而蘑菇分布广泛,在很多可以见到绿色植物的地方都能见到蘑菇,比如森林、树林、山野、公园、绿化带、菜地,都是野生蘑菇很常出现的地方。

广东毒蘑菇中毒事件中最常见的剧毒蘑菇是致命鹅膏、灰花纹鹅膏、拟灰花纹鹅膏、裂皮鹅膏、亚稀褶红菇。
东莞情况怎么样?
东莞每年都有毒蘑菇中毒事件发生
以春夏季最为多见
其中
由大青褶伞(铅绿褶菇)
导致的中毒事件最多

大青褶伞
大青褶伞是东莞所有蘑菇中毒中最常见的一个物种,可以引起胃肠炎型中毒,大青褶伞也是我国中毒事件排名第一的蘑菇类型,随后是日本红菇和近江粉褶菌。
大青褶伞的毒性较低,主要导致消化系统症状,出现恶心、呕吐、腹痛、腹泻。

而东莞常见的致人死亡的蘑菇是
致命鹅膏(俗称“白毒伞”)

它的毒素是鹅膏肽类,对肝肾有极强的破坏能力,还有“假愈期”,致死率极高,在东莞屡次造成群死群伤的中毒事件。

导致毒蘑菇中毒的原因
1
部分群众有采食野生蘑菇的习惯
我国很多地区的群众有采食野生蘑菇的习惯,但是他们又普遍缺乏科学识别毒蘑菇的能力。我省、我市报告的很多蘑菇中毒事件的受害者来自外地,尤其以有采食野生蘑菇习惯的地区为主。
2
对毒蘑菇的危害认识不足
很多人认为蘑菇中毒之后就是拉拉肚子,不会危及生命。其实不然,有些剧毒的蘑菇品种,误食一个就能引起严重中毒反应甚至导致死亡,十分危险。部分群众这方面的安全意识还有待提高。
3
蘑菇辨识困难,普通人很难区分
因为蘑菇种类繁多,有许多蘑菇外形相似,颜色接近,但是可能一种是无毒的,另一种却是剧毒的,普通群众无法区分,容易把毒蘑菇误认为是无毒蘑菇而采摘进食,导致中毒事件的发生。

毒蘑菇中毒5大特征
1
病死率高,平均达20%
2
地域性强
以云南、贵州、四川、湖南等地区最为严重,广东省各地市也均有发生;不同地方长不同的毒蘑菇,中毒的临床表现也不一样。
3
发生时间集中
蘑菇中毒全年可发生,但主要发生在每年的3至9月份,尤其是在每次雨水过后。
4
毒物谱相对集中
我国毒蘑菇中毒的种类主要集中在鹅膏属、环柄菇属、盔孢伞属、红菇属、青褶伞属、粉褶菌属、桩菇属、粉末牛肝菌属等。
致命的毒蘑菇主要包括可造成急性肝损害型的鹅膏属、环柄菇属、盔孢伞属及造成横纹肌溶解型的亚稀褶红菇。
鹅膏属的毒蘑菇和亚稀褶红菇造成的中毒死亡人数占我国毒蘑菇中毒死亡总人数的95%以上。
5
具有家庭聚集性
80%的中毒事件发生在家庭,因毒蘑菇中毒而家破人亡的案例媒体亦有报道。
毒蘑菇到底有多毒?
尽管年年都科普
每年还是有不少毒蘑菇中毒事件发生
据国家食品安全风险评估中心统计,2010~2020年,我国上报毒蘑菇中毒事件10036起,38676人中毒,788人死亡;中毒人数占食物中毒总人数的31.8%;中毒死亡人数占食物中毒死亡人数的47.44%。
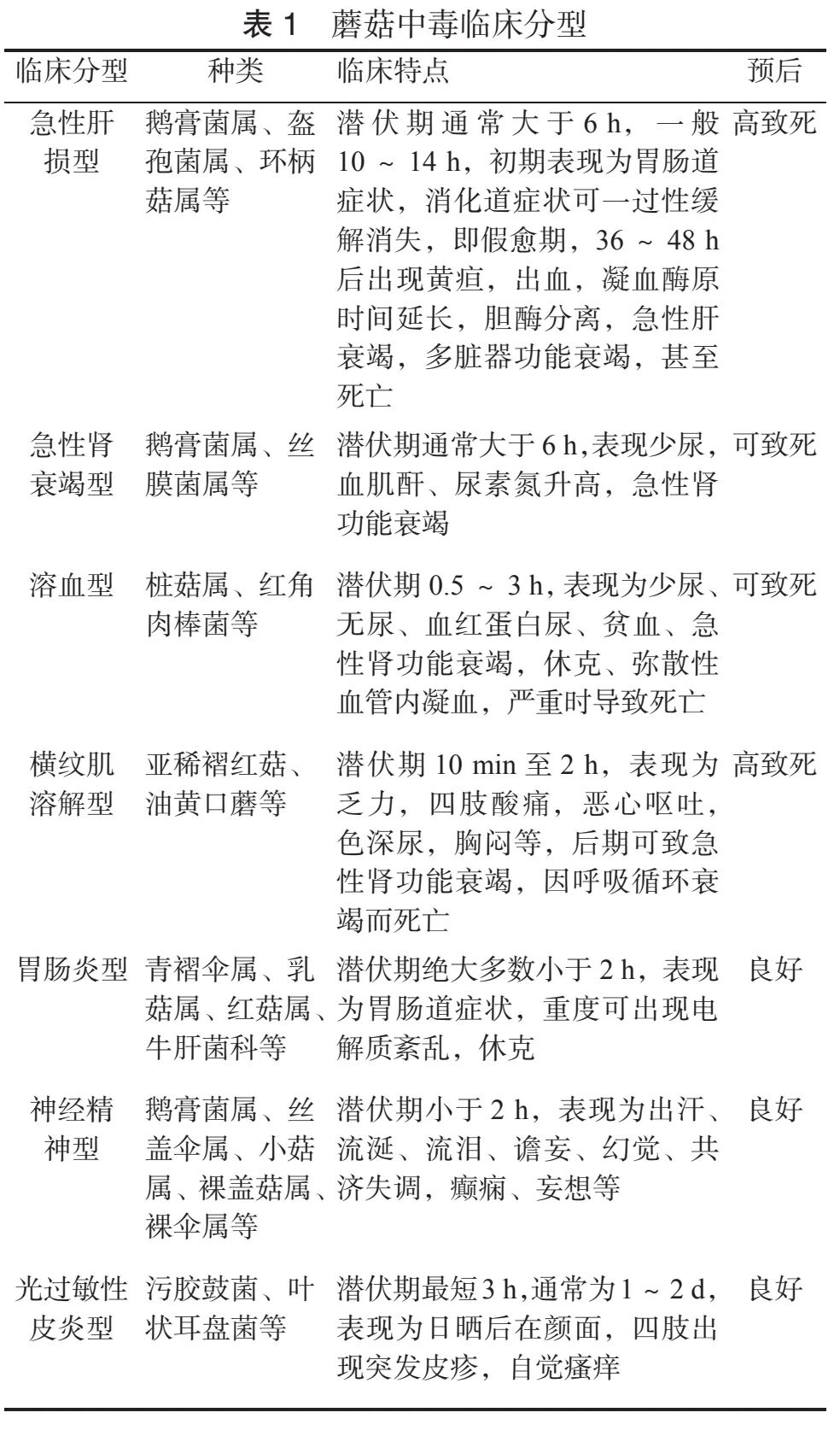
不同品种毒蘑菇可引起各种临床表现
根据临床表现
我国毒蘑菇中毒主要分为7种类型

目前毒蘑菇中毒尚无特效疗法
发病急,死亡率高!
所以想吃蘑菇了
请通过正规渠道购买
始终牢记
“蘑菇虽美味,生命更可贵”
做到
不采摘、不食用野生蘑菇!


来源 | 东莞疾控、东莞市市场监督管理局
编辑|祁玉婷
订阅后可查看全文(剩余80%)