
近日,广东省第二人民医院生殖医学中心联合四川大学、北京协和医院和中国科学院动物研究所在Advanced Science在线发表了题为“NLRP14 safeguards calcium homeostasis via regulating the K27 ubiquitination of NCLX in oocyte-to-embryo transition”的最新研究成果,首次系统性揭示了卵子母源因子NLRP14与UHRF1协同调控卵子钙稳态和早期胚胎发育,并鉴定出下游调控的唯一关键钙离子通道NCLX(也称为 Slc8b1),为解析母源因子在早期发育中的功能和机制提供了新范式,为人们理解生命之初的关键事件“钙振荡”提供了新的线索和干预靶标。

卵子质量是决定胚胎发育和女性生育力的关键。卵子染色体非整倍性和细胞质的质量下降是造成胚胎发育阻滞的重要原因。辅助生殖临床中,常见胚胎发育阻滞、胚胎着床失败和流产的高发,但多数情况下原因不明,也很难进行有效的干预。研究卵子和胚胎质量和发育潜能的决定因素,尤其是研究非整倍性产生的原因和母源因子在早期发育中的作用可为辅助生殖临床中不孕不育的病因诊断和干预提供重要线索。
一个生命始发于受精。受精前高度分化的精子和卵子处于相对静止状态,受精过程中一旦精子和卵子融合,胞质Ca2+就会迅速上升而激活卵子,启动个体发育。Ca2+ 升高不是一次性的,而随后会出现一系列重复的钙Ca2+升高,可持续数小时,称为[Ca2+]i 振荡,这对胚胎发育至关重要,但持续[Ca2+]i 振荡维持的机制仍然是一个谜。
NLRP14的雌性KO小鼠 (Nlrp14mNull)完全不育,其胚胎阻滞在2-细胞阶段。首先,研究团队分别收集了对照组和 Nlrp14mNull组的卵母细胞进行微量蛋白质组分析。发现UHRF1在Nlrp14mNull的卵母细胞中显著下降。结合微量蛋白质组中下降集合和IP-MS显示,UHRF1是唯一同时发现的蛋白。值得一提的是,中国科学院生物物理研究所朱冰课题组在Nature报道母源蛋白Stella通过调控UHRF1定位来抑制DNMT1介导的不正常DNA甲基化。需要注意的是,在Stella敲除小鼠出生20天后的充分生长的卵母细胞中,部分UHRF1仍定位于细胞核。这表明卵母细胞中UHRF1的亚细胞定位调控不仅仅是通过Stella来完成的。为了进一步确认NLRP14是否参与卵母细胞中UHRF1的亚细胞定位,研究者构建了Nlrp14mNull; StellamNull双敲除小鼠,发现胞质定位的UHRF1完全转位到细胞核中这表明NLRP14与Stella协同调控卵母细胞中UHRF1的胞质定位。中国科学院动物研究所郭帆课题组在最近发表的Nature Genetics论文中,报道缺失母源NLRP14的受精卵中胞质定位的UHRF1及DNMT1转位到细胞核,导致胚胎基因组DNA甲基化升高。然而缺失母源Dnmt1的胚胎E14.0致死;缺失母源Dnmt3l的胚胎E10.0致死;缺失母源Dnmt3a或者同时缺失Dnmt3a/Dnmt3b的胚胎均在E9.5–10.5致死。
以上结果表明受精卵中DNA甲基化的异常不足以造成着床前胚胎发育异常,这提示造成缺失母源NLRP14的胚胎2-细胞阻滞的主要原因仍然不明。
为了找出 Nlrp14mNull小鼠胚胎发育停滞的原因,研究团队进行卵母细胞纺锤体移植(spindle-transfer)实验,发现Nlrp14mNull胚胎2-细胞阻滞的主要原因是胞质缺陷(图1)。

△图1 纺锤体置换实验表明Nlrp14mNull卵母细胞主要存在胞质缺陷
通过对卵母细胞细胞质相关质量指标的系统性筛查,最终确定Nlrp14mNull卵母细胞的异常钙稳态是造成胚胎发育阻滞的主要原因,表现为线粒体动力学和形态异常,以及胞质钙离子浓度显著升高,无法产生[Ca2+]i振荡(图2)。同时,缺失UHRF1的卵母细胞, NLRP14蛋白显著下降,其钙稳态相关指标也是严重受损。

△图2 Nlrp14mNull卵母细胞的异常钙稳态
最后作者研究了哪个钙离子通道相关蛋白参与了Nlrp14敲除导致的卵母细胞钙稳态缺陷,通过对所有钙离子通道蛋白进行逐一验证,发现NCLX是唯一关键的受调控蛋白,其在Nlrp14mNull卵母细胞中完全丢失。进一步的生化实验显示,NLRP14主要与NCLX的IDR区互作,并影响其K27泛素化修饰以维持其蛋白稳定性。

△图3 母源因子NLPR4维持受精后“钙振荡”机制模式图
细胞分裂过程中染色体的均等分离到子细胞中,染色体分离错误造成的非整倍性是导致肿瘤发生的重要原因之一。染色体分离受到纺锤体组装检验点(spindle assembly checkpoint, SAC)的严密监测和保障。哺乳动物的卵母细胞减数分裂是一种特化的细胞分裂方式,很容易出错。在人类中,约30%的卵母细胞存在异常数目的染色体,并且随着年龄增加,非整倍性比例逐年提高,这是造成非整倍体胚胎和不孕的重要原因。卵母细胞染色体非整倍性明显高于有丝分裂细胞和雄性生殖细胞的原因目前还缺乏清楚的认识,这是否与SAC功能有关还存在争议。
▌▌▌▌▌▌▌▌▌▌▌▌▌▌▌▌▌▌▌▌▌▌▌▌▌▌▌▌▌▌▌▌▌▌▌▌
近日,广东省第二人民医院生殖医学中心联合中国科学院动物研究所在发育生物学领域知名经典期刊Development上发表了题为Mad2 is dispensable for accurate chromosome segregation but becomes essential when oocytes are subjected to environmental stress的研究论文,揭示了有丝分裂SAC核心组分之一的Mad2(Mad2l1)蛋白在小鼠卵母细胞减数分裂染色体分离中的非必要性与非冗余性,而是以一种意想不到的角色参与调节染色体分离,避免卵母细胞在面临环境压力时的染色体错误分离。

广东省第二人民医院生殖医学中心孙青原研究员、欧湘红教授和孟铁刚研究员、四川大学李中瀚教授、北京协和医院复杂重症罕见病国家重点实验室黄超兰教授和中国科学院动物研究所王震波研究员为共同通讯作者。广东省第二人民医院生殖医学中心孟铁刚研究员、中国科学院大学博士研究生郭佳妮、北京大学医学部基础医学院博士研究生朱柳、四川大学生命科学学院博士后殷倚轲为该论文的第一作者。
论文链接:
https://doi.org/10.1002/advs.202301940
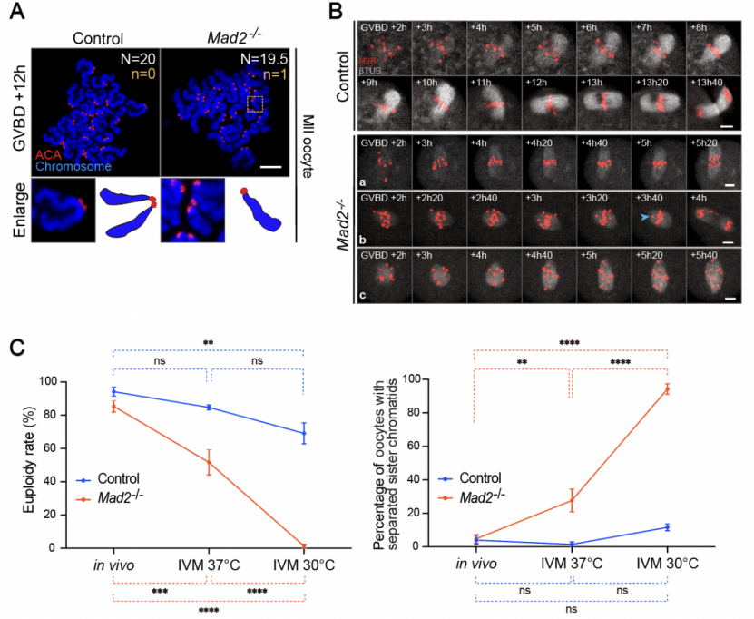
首先,研究者在卵母细胞中特异敲除纺锤体组装检验点蛋白Mad2,发现第一次减数分裂进程明显加快(图4)。无论体内成熟还是体外培养,缺失Mad2的卵母细胞都提前排出第一极体。与之对应的是,成熟促进因子(maturation-promoting factor, MPF)在前中期提前降解,使分离酶(separase)提前激活,导致同源染色体提前分离。除此之外,在用低浓度的微管干扰剂处理卵母细胞后,也证明了Mad2的缺失使卵母细胞丧失了维持MI中期停滞的能力。

△图4. Mad2的缺失导致卵母细胞第一次减数分裂进程加速
令人意外的是,尽管卵母细胞减数分裂成熟进程加快,但是Mad2敲除小鼠的生育力却没有受到影响。染色体铺片的结果也显示,敲除组卵母细胞在体内成熟后,产生整倍体的次级卵母细胞。然而,当研究者将敲除组卵母细胞置于体外培养时,却有约50%的次级卵母细胞显示出染色体数目异常。值得注意的是,在这部分卵子中,少量的姐妹染色单体也过早地分离。进一步的活细胞成像分析显示,在这些卵母细胞中,第一次减数分裂阶段的染色体排列事件是低效和不稳定的,在染色体分离时存在不同步移动的落后染色体(lagging chromosome)。另外,研究者还发现Mad2的敲除不影响其他SAC组分Bub3、BubR1和Mad1的动粒募集,也不影响Mps1对于染色体均等分离的功能发挥。
最后,为了进一步探究环境对于缺失Mad2卵母细胞染色体分离结局的影响,研究人员对其施加环境压力,将进入第一次减数分裂前中期的卵母细胞转移至低温环境(30℃,其他条件不变)培养。通过整倍性分析发现,相比于37℃组,低温组染色体分离错误骤然增加,并且绝大部分的姐妹染色单体都过早地分离,其程度和数量错误均更为严重。表明缺失Mad2的卵母细胞染色体分离对外界干扰更加敏感,更容易出错(图5)。

△图5. 缺失Mad2的卵母细胞在体外培养时染色体分离错误增加
综上所述,该研究发现Mad2作为SAC信号级联的重要组分之一,在控制第一次减数分裂的进程和时长中发挥作用,但令人意外的是,尽管缺失Mad2的卵母细胞减数分裂成熟进程缩短,但排出卵母细胞的染色体数目和雌性生育力没有受到影响,说明Mad2对于体内维护卵母细胞的染色体正确分离并不是必需的,然而Mad2的存在可防止卵母细胞在面临环境刺激时可能产生的染色体分离错误(图6)。该研究不仅有助于了解有别于有丝分裂的减数分裂染色体分离控制机制,还加深了我们对减数分裂SAC信号通路以及SAC蛋白之间分工协作的新理解。

△图6. Mad2在有丝分裂与减数分裂中的职能比较。
广东省第二人民医院生殖医学中心孙青原研究员、孟铁刚研究员和中国科学院动物所王震波研究员为论文共同通讯作者,中国科学院大学博士研究生乔竞谊为该论文的第一作者。
原文链接:https://journals.biologists.com/dev/article-lookup/doi/10.1242/dev.201398

专家介绍
欧湘红
主任医师
生殖内分泌博士,博士后,博士生导师,获“中国医学研究型人才”,“广东省杰出青年医学人才”,“岭南生殖名医”,“崇德力行好医生好故事——力行奖”称号。广东省医院协会生殖医学发展管理专委会主委、广东省医学会生殖医学分会常委。
从事妇产科及辅助生殖技术22年。擅长疑难不孕症患者诊治,尤其对于高龄、卵巢储备功能减退、子宫内膜异位症、反复试管失败、严重子宫腔粘连、复发性流产的病因学筛查和诊治、反复着床失败具有丰富的诊治经验。提倡生殖力保护理念,率先开展卵巢皮质冷冻技术,为广大肿瘤患者提供生育力保护,助力女性生育力保存。
主持国家自然科学基项目4项、获国家重大研发1项、主持国家重点研发计划课题/子课题2项,主持国家优秀博士后基金一项,省级科研基金五项。参与多项国家自然科学基金资助研究。主持两项省级科学基金和主要参与国家自然科学基金、省自然科学基金等重要科研项目4项,并获国家级科技进步奖一项,省级科技进步奖一项。
在Cell Stem Cell、Nat Biomed Eng、Nat Commun 、Nucleic Acids Res、 Hum Mol Genet 、 Hum Reprod 、Genetics 等知名杂志发表SCI论文58篇。(其中10分以上10篇)
出诊时间:除周四下午与周日外,每天出诊
生殖医学中心:一号楼6楼(试管婴儿手术区)、一号楼7楼(生殖女科门诊)、一号楼9楼(生殖男科门诊、生殖检查、抽血注射)、十号楼17楼(生殖腔镜);020-89168205
广东省第二人民医院地址导航
琶洲院区地址:广州市海珠区新港中路466号大院
联系电话:020-89168066
地铁线路:地铁8号线赤岗站C1出口
公交线路:
赤岗总站:131A路、131B路、93路
赤岗站:130路、14路、184路、189路、226路、229路、239路、250路、252路、262路、264A路、270路、304路、37路、45路、583路、93路、B7快线、B7路、大学城3线、高峰快线6路
民航院区地址:广州市白云区机场路290号
联系电话:19927613120
地铁线路:白云公园地铁站D出口
七所门诊部地址:海珠区新市头路183号七所门诊部
联系电话:020-84179364
地铁线路:地铁3号线/8号线客村站B出口
供稿 生殖医学中心
内容编辑 何昊书 暨南大学新闻与传播学院 张启越 校对 张云竹
责任编辑 何昊书 审核/发布 周颖怡
部分图片来源网络,如有侵权,请联系删除。
订阅后可查看全文(剩余80%)